Pitch
Smackula is a first-person action game where you play as a vengeful vampire hunter, using their bare fists to tear apart hordes of undead in fast-paced and visceral combat.
The intent of this game was to create a first-person action game in the style of old 3D shooters like Doom, but to focus on melee combat and encourage mobility and timing inputs well.
Overview
Smackula has the player go through a series of rooms with the objective of defeating all enemies inside to progress. Players use a controller with four buttons to punch and kick enemies. Players can chain these strikes together to perform powerful combo moves and build up a blood meter that drains over time, being able to release it in a powerful attack. Players also have dashes and high mobility in order to move around the large environments. Players will dash, punch, and blast their way through the forces of darkness in order to achieve victory.
Platform
PC/Console
Date
Spring 2023
Genre
Action
Role
Level/UI Design
ROLE 1
Systems Designer
I aided the team in concepting and adding core gameplay systems to the game. One area I worked extensively in was creating necessary events and triggers for a tutorial sequence in our game. Working on the project, I became proficient in using Git for project management with all of us working together on the build. I also showed my skills in programming with Unity C# and creating rapid prototypes.

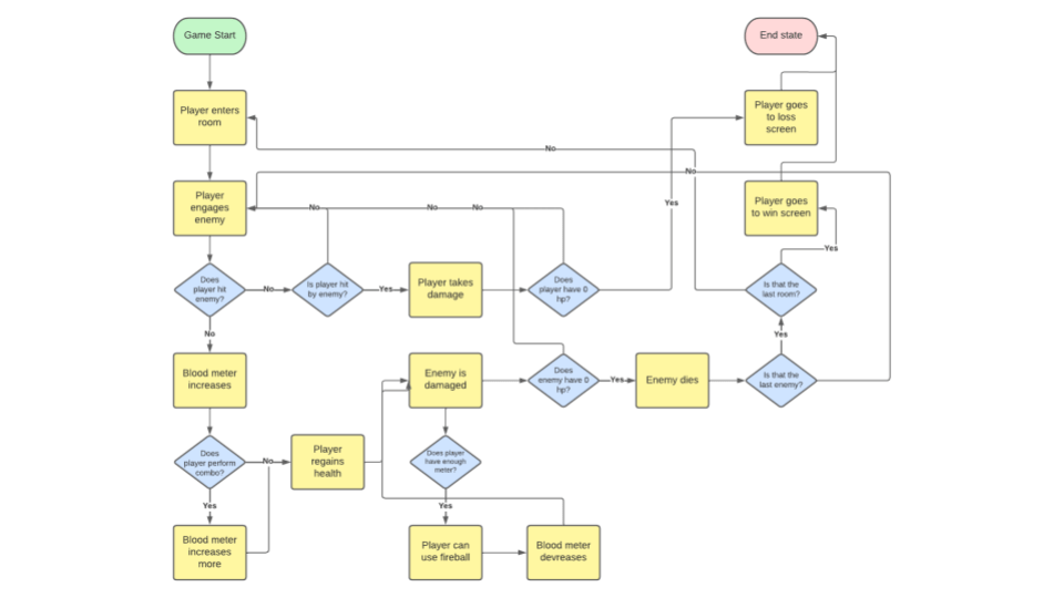
Flow Chart of full game loop, tracking progress between rooms and moment to moment gameplay in each room
ROLE 2
UI/UX Designer
I was the main UI and UX designer of the team, working on concepting feedback elements and aiding our programmers in implementing them. I helped design lots of the Diegetic UI like the blood splatter effects when enemies are hit and a vignette on the screen that increases as the player takes more damage. As the lead UI designer. I also helped coordinate the placement and functions of the various UI elements, from the HP and dash meters at the top to the ever-draining blood meter

Gameplay example of damage vignette and UI. Player’s HP is low after being attacked by an enemy and the vignette grows in intensity.
ROLE 3
Level Design
As the lead Level Designer of the team, I was tasked with documenting levels and then taking them from greyboxing to the final product through iteration and testing. Smackula has 3 rooms, a tutorial level that allows the player to get used to the controls, and 2 arenas that are vastly different in layout and enemy placement, each one went through rounds of iteration, along with working with the artists and programmers to fully implement assets and enemies.

Editor view of Room 3, featuring pits that damage and reset player position and verticality the player can use to avoid enemies.
Team Phoenix
- Flint Babineaux
- Lead Producer
- Scrum Master
- Evan Garter
- Producer
- Scrum Master
- Merle Roji
- Lead Programmer
- Micah Seres
- Lead Systems Designer
- Level Designer
- Harper
- Lead Narrative Designer
- Cam Chrin
- Lead UI/UX Designer
- Level Designer
- Avery Whitehead
- Lead Environmental Artist
- Daniel vanDuzer
- Lead Character Artist
- UI Artist
- Osiah Dorman
- Sound Designer
- Narrative Designer
Our Story
Team Phoenix was at first, Team Wolfpack. We came together as a collective when we first started with the intent of creating a game focused on intuitive gameplay and an interwoven story. However, we were very split on our ideas of how the game would go and Soul Adrift, our original puzzle game concept, suffered as a result. We reflected for a bit and eventually decided to try again and rise back up as Team Phoenix, working closer together and changing focus to what would eventually become Smackula.

Research
For Smackula, Initial research was done into the game market itself and other games similar to our vision. This would help us visualize how the core gameplay would be structured and look to how we could innovate. As a fist person beat-em-up, the perspective shift and 3D nature of our game made it very distict from the beat-em-up genre, which was mostly 2D. Looking at games like Streets of Rage and TMNT showed us how good game feel on hits and combos, as well as a payoff for playing well were key elements we needed to incorporate. Games like this had animation, sound, and responsive controls play a part in the great game feel of hitting enemies and mechanics like special moves on a resource gained by attacking and blocking incentivied players to learn the game to perform flashy moves and combos. So with this, I was able to work on creating this game feel and loop. For the combos and hits, i worked with our sound designer to test it noises for attacks and with the programmers to make sure combos landed and were forgiving enough to perform. I was able to create UI assets for the player heath and meter for specials, as well as blood effects to make hits satisfying and immersive. Overall, I feel that the research done on other games led to great ideas for how Smackula could promote great game feel and how we could market our game as an alterative to the ones researched.
